dsc siren wiring

Example DSC Security System / Burglar Alarm System. 16 Pics about Example DSC Security System / Burglar Alarm System : OUTDOOR DSC BENTEL BELL/SIREN WIRING ON PARADOX ALARM PANEL EVO, Alarm system - how do i trigger a siren? and also Car Alarm System Wiring Diagram : Example Dsc Security System Burglar.

Example DSC Security System / Burglar Alarm System

Example DSC Security System / Burglar Alarm System www.structuredhomewiring.com

alarm keypad wiring dsc security panel burglar system terminals securitysystem

Alarm System - How Do I Trigger A Siren?

Alarm system - how do i trigger a siren? www.practicalmachinist.com

siren alarm system honeywell trigger connection

17

17 www.geocities.ws

siren games electronic

Alarm System Wiring For The Main Panel

Alarm System Wiring for the Main Panel www.home-security-systems-answers.com

alarm wiring system dsc power 832 panel security wire systems fire auxiliary devices smoke zone terminal terminals detectors wireless using

Outdoor Alarms Siren Installation Manual

Outdoor alarms siren installation manual milkconceptstore.com

kerui siren w18 alarms g18 burglar

Wiring Diagram Of Siren - YouTube

Wiring Diagram of Siren - YouTube www.youtube.com

siren

Code 3 Siren Wiring | Schematic And Wiring Diagram

Code 3 Siren Wiring | schematic and wiring diagram schematicandwiringdiagram.blogspot.com

siren

54 Car Alarm Siren Wiring Diagram - Wiring Diagram Plan

54 Car Alarm Siren Wiring Diagram - Wiring Diagram Plan rebablakuf.blogspot.com

circuits

Siren Wiring Diagram - Complete Wiring Schemas

Siren Wiring Diagram - Complete Wiring Schemas wiring89.blogspot.com

siren

Car Alarm System Wiring Diagram : Example Dsc Security System Burglar

Car Alarm System Wiring Diagram : Example Dsc Security System Burglar pursuitoftheperfectworld.blogspot.com

pngwing w7 remote

How To Connect Siren To DVR ? - • CCTV Forum

How to connect siren to DVR ? - • CCTV Forum www.cctvforum.com

siren

Ss700 Siren Wiring Diagram - Wiring Diagram

ss700 siren wiring diagram - Wiring Diagram wiringdiagram.2bitboer.com

pa300 siren lube carson allove

OUTDOOR DSC BENTEL BELL/SIREN WIRING ON PARADOX ALARM PANEL EVO

OUTDOOR DSC BENTEL BELL/SIREN WIRING ON PARADOX ALARM PANEL EVO www.youtube.com

paradox bentel alarm dsc siren outdoor wiring lady panel spectra evo bell

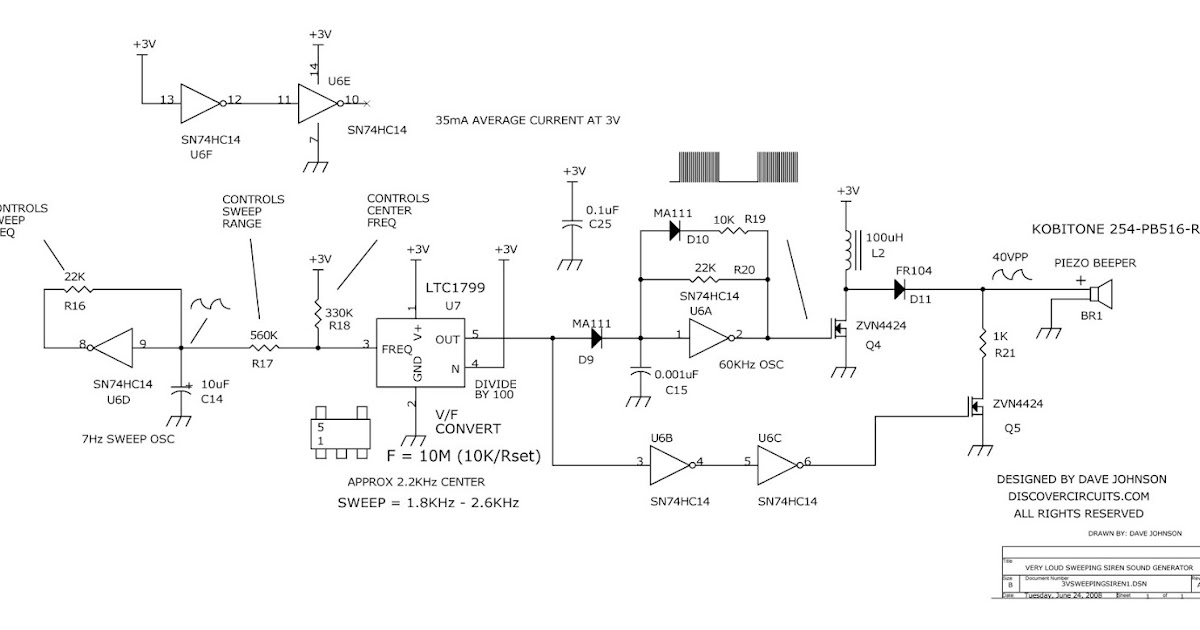
3V Siren Alarm Schematic - Electronic Knowledge Share

3V Siren Alarm Schematic - Electronic Knowledge Share niotronic.blogspot.com

Circuit Electronics: Assortment Of Siren Circuits

Circuit Electronics: Assortment of Siren Circuits circuit-electronic.blogspot.com

siren circuits circuit assortment alert

W24SIREN: Compact External Siren With Strobe | RhinoCo Technology

W24SIREN: Compact External Siren With Strobe | RhinoCo Technology www.rhinoco.com.au

strobe siren external alarm light nz compact rhinoco sku previous watchguard surplustronics

54 car alarm siren wiring diagram. Alarm wiring system dsc power 832 panel security wire systems fire auxiliary devices smoke zone terminal terminals detectors wireless using. Alarm system wiring for the main panel