double wide crossover wiring

How To Hook Up A Crossover Diagram - Parts for Sale / There is no need. 17 Pics about How To Hook Up A Crossover Diagram - Parts for Sale / There is no need : 32 Mobile Home Ductwork Diagram - Wiring Diagram List, Mobile Home Electrical Problems: Some Of These May Shock You and also 39 Amp Crossover Wiring Diagram - Wiring Diagram Online Source.

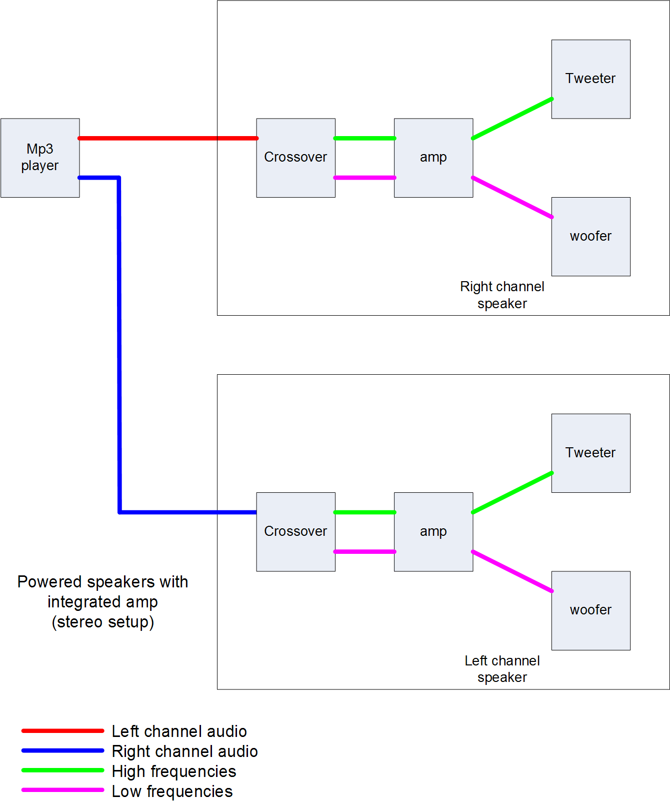
How To Hook Up A Crossover Diagram - Parts For Sale / There Is No Need

How To Hook Up A Crossover Diagram - Parts for Sale / There is no need wiring09.blogspot.com

mids quart crossovers

Mobile Home Electrical Problems: Some Of These May Shock You

Mobile Home Electrical Problems: Some Of These May Shock You www.mhomebuyers.com

mobile electrical problems problem shock diagnosing

4 Way Flat Wiring / CURT 4-Way Flat Wiring Connector 58030, Truck

4 Way Flat Wiring / CURT 4-Way Flat Wiring Connector 58030, Truck wiring02.blogspot.com

curt dsi

3 Way Active Crossover Wiring Diagram Schematic [] Diagram Guide

3 Way Active Crossover Wiring diagram Schematic [] Diagram Guide plusdiagram.blogspot.com

crossover active circuit way linear phase response gr schematic diagram audio filter pass low filters produce circuits eeweb salvo amplifier

Wiring Diagram For Fleetwood Mobile Home - Gallery 4K

Wiring Diagram For Fleetwood Mobile Home - Gallery 4K www.gallery4k.com

Balboa Circuit Board Schematic

Balboa Circuit Board Schematic www.tankbig.com

wiring diagram tub balboa schematic 220v jacuzzi motherboard wire sketch 240v spa circuit tubs nordic pertaining 1997 manual paintingvalley breaker

Wiring Diagram For Speaker Crossover - FIASINDAH

Wiring Diagram For Speaker Crossover - FIASINDAH fiasindah.blogspot.com

pcb skema tweeter

Double Wide Mobile Home Duct Work With Crossover Layout Diagram

Double Wide Mobile Home Duct Work with Crossover Layout Diagram www.pinterest.com

furnace ducts doublewide

No-Gain, No-Pain Revisited And Crossovers

No-Gain, No-Pain Revisited and Crossovers ftp.tubecad.com

crossover lends alternatively could crossovers

Wiring Diagram: 27 Mobile Home Ductwork Diagram

Wiring Diagram: 27 Mobile Home Ductwork Diagram melissappos.blogspot.com

duct mobile ductwork wide diagram double crossover layout hvac mechanical metal ducts air sheet cold return plans engineering cleaning vent

39 Amp Crossover Wiring Diagram - Wiring Diagram Online Source

39 Amp Crossover Wiring Diagram - Wiring Diagram Online Source sitzone.blogspot.com

wiring instructables

Speaker Bass Blocker Wiring Diagram, - Style Guru: Fashion, Glitz

speaker bass blocker wiring diagram, - Style Guru: Fashion, Glitz www.stylesgurus.com

Jimmy Page Wiring Diagram | Cadician's Blog

Jimmy Page Wiring Diagram | Cadician's Blog 2020cadillac.com

wiring diagram jimmy lace ignition switch outboard diagrams pickup mercury

36 3 Way Speaker Crossover Wiring Diagram - Wiring Diagram Online Source

36 3 Way Speaker Crossover Wiring Diagram - Wiring Diagram Online Source sitzone.blogspot.com

tweeter

Tweeter Crossover Wiring Diagram Best Of | Car Audio Crossover

Tweeter Crossover Wiring Diagram Best Of | Car audio crossover www.pinterest.ph

tweeter crossovers xlr schematics u2022 mainetreasurechest detoxicrecenze electronicos electricidad pinout parallel elektronika

47 Double Wide Mobile Home Electrical Wiring Diagram - Wiring Diagram

47 Double Wide Mobile Home Electrical Wiring Diagram - Wiring Diagram apiccolisogni.blogspot.com

wide 1386 electrical

32 Mobile Home Ductwork Diagram - Wiring Diagram List

32 Mobile Home Ductwork Diagram - Wiring Diagram List skippingtheinbetween.blogspot.com

ductwork grissim

No-gain, no-pain revisited and crossovers. Wiring instructables. 39 amp crossover wiring diagram